x
在线咨询
刷新
您当前的位置: 资讯中心 > 公司新闻
喜讯!数达安全入选工信部《2024年网络安全技术应用典型案例拟支持项目名单》
发布时间:2024.12.16 浏览数量:2960人

2024年12月11日,数达安全的高性能透明加密系统项目历经多方机构的考核与筛选,成功入选工业和信息化部网络安全管理局发布的《2024年网络安全技术应用典型案例拟支持项目名单》!

本次评选是根据《工业和信息化部等十四部门办公厅(办公室、秘书局、综合司)关于开展网络安全技术应用试点示范工作的通知》(工信厅联网安函〔2023〕360号)的部署安排,由工业和信息化部会同国家互联网信息办公室、人力资源社会保障部、水利部、国家卫生健康委员会、应急管理部、中国人民银行、国家金融监督管理总局、中国证券监督管理委员会、国家广播电视总局、国家数据局、国家铁路局、中国民用航空局、国家邮政局组织开展的2024年网络安全技术应用典型案例遴选评审工作。
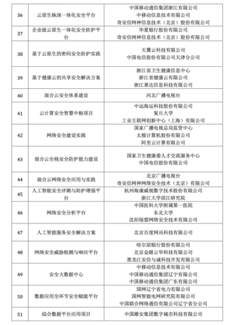
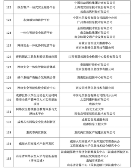
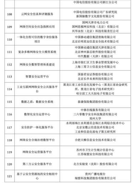
本次评选共计选出135个项目,258家公司上榜,数达安全的高性能透明加密系统项目位于《2024年网络安全技术应用典型案例拟支持项目名单》中第73项。(文末附名单全文)


图片


    评选涵盖了数据安全、威胁情报、云安全、态势感知、人工智能等十几个网络安全技术领域,预示着网络安全技术领域在未来将进一步复杂多样化,以及政策的监管要求也将不断加强。同时,数达安全高性能透明加密系统项目在本次评选中脱颖而出,也代表了社会及官方对数达安全的技术实力以及在数据安全领域贡献的普遍认可。



入选产品简介:

 本次入选的是数达安全数据库加密系统,是公司基于多年数据安全产品研发经验,凭借自有研发力量,针对现阶段国内数据保护市场的需求特征研制的新一代数据安全产品。
产品核心技术采用了最新的第三代动态加密技术,通过在数据库服务器的操作系统内核层安装插件来实现数据访问命令和存储命令的拦截和修改,从根本上杜绝了非法复制、勒索加密等威胁,同时也解决了不同品牌数据的兼容性问题。在性能提升方面,产品采用了先进的异步加密方式,对于写入到磁盘的数据,通过主动触发、空闲时间触发、定时触发等机制,在恰当的时机触发加密降低操作影响,使数据库性能几乎等同于加密前的状态。
在本次评选工作中,数达安全数据库加密系统凭借着先进的技术理念和优秀的性能,赢得了各界用户良好的口碑,最终成功入选《2024年网络安全技术应用典型案例拟支持项目名单》。

 

公司简介:

  数达安全成立于2021年,坚持走高新技术型“专精特新”发展之路,致力于“用AI让数据更安全”。在数据库加密、数据库审计、数据库脱敏等优势能力基础上,进一步实现数据智能分级分类、行为智能关联以及风险智能识别。产品覆盖数据库、大数据、文件等数据对象的存储、管理、使用全生命周期各场景。数达安全一直基于“技术创新、管理创新、服务创新”,依靠高新技术,在数据安全领域深耕细作,研发出各类安全能力优秀、智能科学、高精尖的数安产品,为我国数据安全行业发展贡献智慧与力量。

以下为附件


图片
图片
图片
图片
图片
图片
图片
图片
图片